Kaiyun(中国大陆智能科技)股份有限公司-官网

联系我们CONTACT US
地址:盖州市西海工业园区
手机:13364175009
电话:0417-7630288
邮箱:sysgtg001@163.com
查看更多
R行业动态RECENT NEWS
你的位置: 首页 > 行业动态

【行业前瞻】2025-2030年全球及中国全屋智能行业发展分析

发布时间:2025-11-25 07:23:58  点击量:

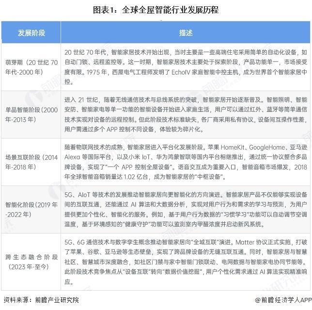
  全球全屋智能行业的发展历程可梳理为五大阶段:20世纪70年代至2000年的萌芽期,以简单自动化设备和首个智能中控主机出现为标志,技术处于探索阶段;2000年至2013年的单品智能阶段,无线通信技术推动单一功能智能设备普及,但存在技术标准缺失、设备互操作性差的问题;2014年至2018年的场景互联阶段,物联网技术催生各类智能平台,统一协议实现全屋设备集中控制,智能音箱成为核心中枢;2019年至2022年的智能化阶段,5G与AIoT技术赋能,产品通过AI算法和大数据实现用户需求的学习与预测,提供个性化服务;2023年至今的跨生态融合阶段,Matter协议打破生态壁垒,行业向全域互联演进,同时深度融合智慧社区与智慧城市,聚焦数据价值挖掘以精准响应个性化需求。

【行业前瞻】2025-2030年全球及中国全屋智能行业发展分析(图1)

  全球全屋智能行业正处于快速发展阶段。技术层面,物联网、人工智能、5G通信等技术的成熟与融合,为全屋智能提供了有力支撑,设备间的互联互通更加便捷,系统的智能性和交互性不断提升。市场方面,消费者对便捷、健康、安全的家居需求激增,推动全屋智能从高端小众市场向大众市场渗透。竞争格局上,传统家电制造商、互联网公司、通信企业和AI技术公司等纷纷入局,市场竞争愈发激烈。同时,跨品牌、跨平台的互联互通标准逐步统一,促进了智能家居生态的开放与融合。根据VERIFIED MARKET REPORTS披露的信息,2024年全球全屋智能系统市场规模约为750亿美元。

【行业前瞻】2025-2030年全球及中国全屋智能行业发展分析(图2)

  在新基建的背景下,随着5G通信技术、人工智能的快速应用与普及,万物万联互通已成为经济社会的发展趋势,智能家居也迎来发展机遇。据IDC公布的数据显示,2019年,中国智能家居设备出货量已达2.04亿台,同比增长35.9%;2020年,面对新冠疫情和上游供应紧缺带来的压力,2020年全年中国智能家居设备市场出货量为2.00亿台,同比下降1.9%;IDC预计,2021年中国智能家居市场将走出阴霾,迎来Kaiyun官网反弹,预计全年出货量接近2.30亿台。

【行业前瞻】2025-2030年全球及中国全屋智能行业发展分析(图3)

  目前全屋智能行业在我国尚处于发展起步阶段,市场渗透率较低。根据CSHIA数据显示,2019年全年,我国全屋智能家居落地套数约超过20-40万套,2020年全屋智能落地户数达到约30-50万套,仅占新开发楼盘的1%,未来全屋智能市场仍有待挖掘。

【行业前瞻】2025-2030年全球及中国全屋智能行业发展分析(图4)

  更多本行业研究分析详见前瞻产业研究院《中国全屋智能行业市场前瞻与投资战略规划分析报告》

【返回列表页】

顶部

地址:盖州市西海工业园区  电话:0417-7630288 手机:13364175009
Copyright © 2025 Kaiyun中国大陆智能科技股份有限公司 版权所有   ICP备案编:辽ICP备09016534号-1